国际租船实务中通常约定仲裁作为争议解决方式,其中航次租船合同中有一种常见的仲裁条款,其典型措辞为:“ARBITRATION IF ANY IN XXX WITH XXX LAW TO APPLY”。笔者在近期办理的一个租约纠纷中即遇到了类似的条款,通过检索发现我国司法实践中对于该条款的效力问题存在争议,实务界中也有许多专业人士对此问题撰文发表了不同的看法[1]。为此,笔者对争议问题进行进一步的研究,并从个人角度提出一些延伸思考,以期抛砖引玉。
一、最高院对“ARBITRATION IF ANY”仲裁条款效力的复函观点
01 涉外仲裁条款司法审查机制
我国自1987年4月22日起成为《承认和执行外国仲裁裁决公约》(《纽约公约》)的缔约国,在此背景下,为更好地履行国际公约的规定,最高人民法院(以下简称“最高院”)在1995年8月28日发布《关于人民法院处理与涉外仲裁及外国仲裁事项有关问题的通知》(法发[1995]第18号),逐步建立起了涉外仲裁司法审查案件的内部报告制度(以下简称“内请制度”)。内请制度要求,凡人民法院拟认定涉外仲裁协议无效、撤销或不予执行涉外仲裁裁决,拒绝承认和执行外国仲裁裁决的,必须报经本辖区高级人民法院审查,并最后报请最高院答复后方可作出裁定。这实际上将否定涉外仲裁协议效力的权力和拒绝承认和执行涉外仲裁裁决、外国仲裁裁决的权力,统一收归最高司法机关。有评论认为:“内请制度的建立,对于人民法院审理涉外仲裁司法审查案件准确适用法律、统一裁判尺度起到了积极的作用,较好地保障了涉外仲裁司法审查案件的正确审理。”[2]
2017年12月26日,最高院发布《最高人民法院关于仲裁司法审查案件报核问题的有关规定》(法释[2017]21号),用司法解释的形式确立仲裁司法审查案件的报核制度,比原内部通知文件方式赋予了这项制度更高的法律效力。同时报核问题规定对于仲裁司法审查案件不再区分是否为涉外涉港澳台仲裁司法审查案件,平等对待国内案件和涉外案件,统一适用报核制度。
02 最高院关于“ARBITRATION IF ANY”仲裁条款效力的复函观点
内请制度建立之后,最高院通过一系列复函的形式,对“ARBITRATION IF ANY”仲裁条款的效力作出了认定。相关复函通过最高院民四庭主编的《涉外海事商事审判指导》定期对外发布。笔者将目前从公开渠道可以检索的最高院复函汇总如下。

二、对复函观点的总结与评论
“基于我国目前实施的涉外港澳台仲裁司法审查否定意见‘逐级报核’制度,如果中级人民法院(或专门人民法院)、高级人民法院两级法院均对仲裁协议或仲裁裁决持否定态度,案件将进入最高院的审核范围。此时,最高院的司法态度对于宣示司法观点、统一仲裁司法审查尺度具有重要的实践意义。”[10]因此,虽然复函本身只是具有个案的效力,但对于同类案件仍具有重要的指导意义。
01 “ARBITRATION IF ANY”仲裁条款的文义理解争议
以上5个复函中,除复函4认定无效的理由为约定的仲裁机构不明,其余4个复函认定无效的理由均为未排除诉讼管辖。其中的核心在于对ARBITRATION IF ANY确切含义的理解。肯定其效力的观点认为,IF ANY是英语语法中的语气词,“ARBITRATION IF ANY”应理解为“ARBITRATION, IF ANY (DISPUTES ARISES)”翻译为“如果有任何争议,进行仲裁”,其实质含义是指如果双方当事人产生争议则应提交仲裁解决。否定其效力的观点则认为,该仲裁条款中的“IF ANY”意为“如需仲裁”或“如果仲裁”,是一种选择性条款,并未排除法院的诉讼管辖权,据此认定该仲裁条款无效。显然从上述复函来看,最高院支持了后者观点。
02 “ARBITRATION IF ANY”仲裁条款的准据法适用问题
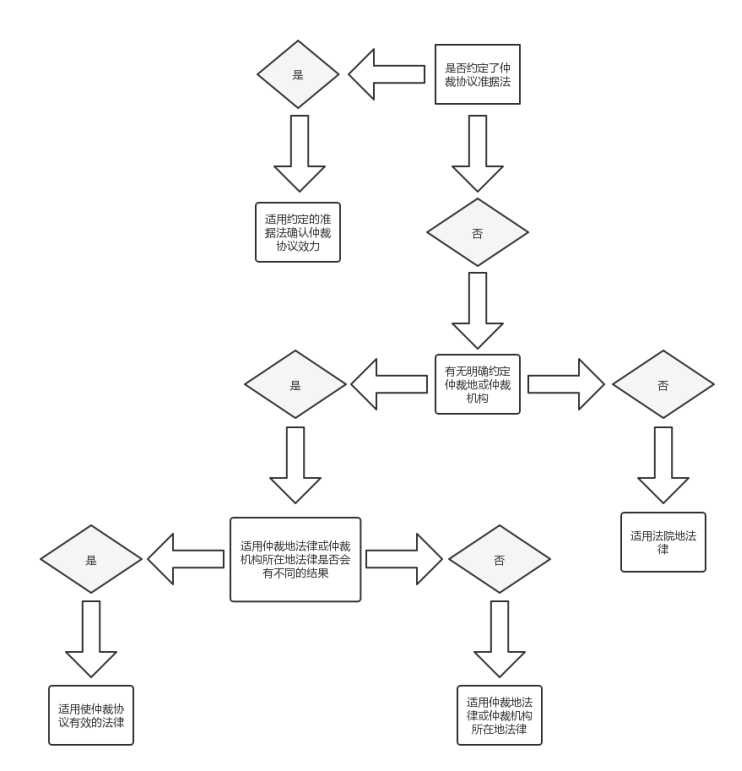
但是最高院在上述一些复函中似乎存在忽略涉外仲裁条款效力法律适用的问题。根据相关法律规定,法院在审理确认涉外仲裁协议效力案件时,首先应当明确仲裁协议适用的准据法。确定准据法的依据是《中华人民共和国涉外民事关系法律适用法》(以下简称《涉外民事关系法律适用法》)第十八条,即当事人可以协议选择仲裁协议适用的法律。当事人没有选择的,适用仲裁机构所在地法律或者仲裁地法律。《最高人民法院关于适用<中华人民共和国涉外民事关系法律适用法>若干问题的解释(一)》(以下简称《法律适用法司法解释一》第十四条进一步明确,在仲裁机构或者仲裁地没有约定或约定不明时,适用中华人民共和国法律认定该仲裁协议的效力。由此可知,确认仲裁协议效力的准据法按照优先等级排序,依次为当事人协议选择的法律,仲裁机构所在地或仲裁地法律,我国法律。该条规定将确认涉外仲裁协议效力的准据法区分为两个层次,且在第二个层次中出现了两个并列选项,即仲裁机构所在地法律或者仲裁地法律。这样可能产生的一种情形是,适用仲裁机构所在地和仲裁地的法律,会对仲裁协议效力作出不同的认定。为正确适用法律适用法的规定,从支持仲裁的原则出发,《最高人民法院关于审理仲裁司法审查案件若干问题的规定》第十四条规定,在这种情况下应当适用确认仲裁协议有效的法律作为准据法,最大限度地支持当事人通过仲裁的方式解决纠纷。[11]
笔者根据相关规定,将我国法院审理涉外仲裁协议效力的司法审查路径整理如下图。

实践中,当事人一般很少会单独约定仲裁协议适用的法律,通常情况下都会根据仲裁地或仲裁机构所在地法律判断涉外仲裁条款的效力。如上述5个复函中,当事人均未约定仲裁协议适用的准据法。在复函2和4中,约定的仲裁地均为国内城市,法院因此根据适用的仲裁地法律即中国法确认仲裁协议无效。但在复函1、3、5中,当事人选择的仲裁地均为香港,除湖北高院在复函1的报请意见中详细论证了适用仲裁地香港法作为仲裁协议效力适用的准据法,并进一步根据香港法认定仲裁协议无效外,最高院在3个复函中均未提及仲裁协议适用法律问题,而直接从仲裁条款的文义解读角度出发,以仲裁协议未排除诉讼管辖为由认定无效,同时也未说明具体的法律依据。这似乎在逻辑和程序上均存在一定的问题。
根据笔者的检索,上海海事法院曾在审理的类似的案件中有与最高院复函不一样的观点。该案中,当事人约定的仲裁协议为“Arbitration, if any, in HONGKONG and English law to apply”。上海海事法院在一审时作出裁定认为:
1、if any应理解为是“如有任何争议产生”的省略语或者是英语语法中的语气词,这在劳氏法律报告1995年第一卷的Mangistaumunaigaz Oil Production Association诉United World Trading Inc.[12]中有明确清楚的记载,同时结合租船合同的上下文来判断,也应当认为当事人将纠纷提交仲裁解决的意思表示是清楚的;
2、根据《涉外民事关系法律适用法》以及《仲裁法》司法解释的相关规定,在审查涉外仲裁协议效力时应按照“当事人约定的法律——仲裁机构所在地或者仲裁地法律——法院地法律”的顺序适用法律,本案当事人没有就仲裁条款本身应适用的法律进行约定,则应当适用仲裁地法即香港法来判断上述仲裁条款的效力,最终一审法院根据香港《仲裁条例》认定涉案仲裁条款系有效并可实施的。
但最高院在(2011)民四他字第6号复函中认为,鉴于双方当事人均将Arbitration, if any翻译为“若发生任何仲裁”,则意味着该条款并不构成双方之间选择的唯一纠纷解决方式,因此并未排除海事法院的诉讼管辖权。最终认定该仲裁条款无效。[13]
可惜的是,笔者未能从公开渠道检索到该复函的内容。但从上述分析中可看出,最高院复函和上海海事法院的观点在两个方面有所不同:最高院系根据当事人在诉讼中自行翻译的中文文本来解释合同条款,而上海海事法院则根据该租船合同文本的通常解释来解释此一条款;最高院系根据仲裁条款自身的含义直接来判断当事人有无选择仲裁的意思表示,而上海海事法院则根据仲裁地法来判断该仲裁条款是否有效并可实施。
诚然,在适用中国法的前提下,从“ARBITRATION IF ANY”仲裁条款的文义来看,可能存在未排除诉讼管辖的解读,而有效的仲裁协议具有排除法院司法管辖的效力,因此根据《仲裁法》第十六条第二款第一项的规定,该类条款因缺乏请求仲裁的意思表示而无效。但笔者认为判断涉外仲裁协议效力,应严格按照法律规定和程序,首先应准确适用认定仲裁协议效力的准据法。因此虽然最高院已有系列复函认定“ARBITRATION IF ANY”仲裁条款无效,但实际上该条款的效力可能在适用不同准据法的情况下有不同的结果,而并非应简单的认定为无效。从更严谨的角度来看,“ARBITRATION IF ANY”仲裁条款效力认定为存疑较为合理。
03 临时仲裁制度建立背景下"ARBITRATION IF ANY"仲裁条款效力再审视
最高院2016年12月30日颁布的《最高人民法院关于为自贸试验区建设提供司法保障的意见》(以下简称《自贸区保障意见》)被认为有限度地开放了临时仲裁。根据《自贸区保障意见》第9条第3款,在自贸试验区内注册的企业相互之间约定在内地特定地点、按照特定仲裁规则、由特定人员对有关争议进行仲裁的,可以认定该仲裁协议有效。[14]
2019年12月13日颁布的《最高人民法院关于人民法院为中国(上海)自由贸易试验区临港新片区建设提供司法服务和保障的意见》中也提到:“支持新片区内注册的企业之间约定在特定地点、按照特定仲裁规则、由特定人员对有关争议进行仲裁。”
2020年8月31日,深圳市人大常委会第207号公告公布了《深圳国际仲裁院条例》,进一步突破了《自贸区保障意见》关于临时仲裁的规定,即将临时仲裁适用范围扩大到深圳经济特区。[15]
2021年7月30日,司法部发布了《中华人民共和国仲裁法(修订)(征求意见稿)》(以下简称《意见稿》),《意见稿》在第七章涉外仲裁的特别规定中增设了临时仲裁制度。
在可预见的未来,如果临时仲裁制度在我国正式落地生根,在此背景下,目前法院认定“ARBITRATION IF ANY”仲裁条款无效的观点可能会发生改变。如在复函4中的仲裁条款“Arbitration,if any,in Beijing and Chinese law to apply.如果在此租船协议下引起争议,在北京仲裁,中国法律适用。”按《意见稿》的规定就应为有效。
三、总结与启示
“ARBITRATION IF ANY”措辞存在争议,应结合实践惯例和当事人订约时的真实意思表示解读,特别是中英文同时存在的情况下,应注意把握其在不同语境下的含义。“ARBITRATION IF ANY”仲裁条款在适用不同准据法的情况下效力存疑,不能简单认定其无效。未来我国临时仲裁制度确定也为该条款的有效适用创造了条件。
考虑到目前司法实践中“ARBITRATION IF ANY”仲裁条款在中国法下因未排除诉讼管辖而经常会产生效力争议,该类条款在实务中也被称为“缺陷性仲裁条款”。为此,当事人在订立仲裁条款时应尽量避免使用类似的措辞,以避免仲裁条款存在缺陷而导致无效,或者即便最终被认定为有效,也需要经历较长的诉讼程序而产生高额成本。
仲裁与诉讼均为争议解决的方式,二者各有优劣。如当事人有明确选择仲裁作为争议解决方式的意思表示,那么应重视仲裁条款的起草,并重点关注以下方面:
(1)明确仲裁协议适用的准据法;
(2)避免使用容易引起仲裁意思不明确的措辞;
(3)基于实践和司法的考虑去选定合适的仲裁地;
(4)明确合同及后续争议的适用法律;
(5)如以中英文订立,应约定在产生歧义时以一种语言为准。
最后,如有条件,建议寻求专业人士的意见。
【1】如福建省高级人民法院陈小霞法官文章《租船确认书中“ARBITRATION IF ANY”仲裁条款的效力认定》,2017年6月28日发表于微信公众号“万邦法律”。温志军律师文章《“未排除诉讼管辖”的涉外仲裁协议是否必然无效》,2022年11月15日发表于微信公众号“律上融理”。
【2】张勇健、任雪峰、梁颖:《<关于仲裁司法审查案件报核问题的有关规定>及<关于审理仲裁司法审查案件若干问题的规定>的理解与适用》,载《人民司法(应用)》2018年第4期。
【3】载《涉外商事海事审判指导》,2009年第2辑。
【4】载《涉外商事海事审判指导》,2015年第1辑。
【5】《仲裁法》第十六条第二款第一项规定:“仲裁协议包括合同中订立的仲裁条款和以其他书面方式在纠纷发生前或者纠纷发生后达成的请求仲裁的协议。仲裁协议应当具有下列内容:
(一)请求仲裁的意思表示;”
【6】载《涉外商事海事审判指导》,2016年第1辑。
【7】载《涉外商事海事审判指导》,2017年第1辑。
【8】《仲裁法》第十八条规定:“仲裁协议对仲裁事项或者仲裁委员会没有约定或者约定不明确的,当事人可以补充协议;达不成补充协议的,仲裁协议无效。”
《最高人民法院关于适用<中华人民共和国仲裁法>若干问题的解释》第五条规定;“仲裁协议约定两个以上仲裁机构的,当事人可以协议选择其中的一个仲裁机构申请仲裁;当事人不能就仲裁机构选择达成一致的,仲裁协议无效。”
【9】载《涉外商事海事审判指导》,2017年第2辑。
【10】最高人民法院民事审判第四庭课题组:《国际商事仲裁司法审查案例研究报告》,载《涉外商事海事审判指导》2019年第1期。
【11】《最高人民法院关于审理仲裁司法审查案件若干问题的规定》第十四条:“人民法院根据《中华人民共和国涉外民事关系法律适用法》第十八条的规定,确定确认涉外仲裁协议效力适用的法律时,当事人没有选择适用的法律,适用仲裁机构所在地的法律与适用仲裁地的法律将对仲裁协议的效力作出不同认定的,人民法院应当适用确认仲裁协议有效的法律。”
【12】该案中,双方当事人订立的仲裁协议措辞为“Arbitration, if any, by ICC rules in London”,法院认定“if any”一词要么是可以忽略的语气词,要么是“如果有任何争议”的缩写,进而认定该仲裁条款有效。
【13】参见上海市高级人民法院发展研究中心——上海司法智库:“上海海事法院海事仲裁司法审查情况通报”,2016年12月7日发布,来源:http://www.hshfy.sh.cn/sfzkw/gweb/xxnr_view.jsp?pa=aaWQ9MjAwMDI4MTcmeGg9MSZmcGRkbT1GWVFTVzE0ODEwMjE3MzA2MzUmcGRkbT1GWVFTVzE0ODEwOTk5MDM4NzgmbG1kbT1BSjAwNgPdcssPdcssz,最后访问时间:2022年12月12日。
【14】《最高人民法院关于为自贸试验区建设提供司法保障的意见》第9条第3款规定:“在自贸试验区内注册的企业相互之间约定在内地特定地点、按照特定仲裁规则、由特定人员对有关争议进行仲裁的,可以认定该仲裁协议有效。人民法院认为该仲裁协议无效的,应报请上一级法院进行审查。上级法院同意下级法院意见的,应将其审查意见层报最高人民法院,待最高人民法院答复后作出裁定。”
【15】《深圳国际仲裁院条例》第二十五条规定“当事人达成按照特定仲裁规则、由特定人员在深圳经济特区对争议进行仲裁的仲裁协议,并据此进行仲裁的,除当事人另有约定以外,仲裁院可以提供代为指定仲裁员等必要的协助。”