作者:唐宽 马骏
股权投资法律尽调大多起于历史沿革,是否存在股权代持,是投资人律师在梳理历史沿革过程中重点关注的问题。早中期股权投资法律尽调受时间周期、被投企业配合度以及行业操作惯例等因素制约,投资人律师对股权代持的核查大部分基于工商档案、管理层访谈以及自身的职业判断。在股权代持核查上,我们认为职业判断可能是比较玄学但又比较重要的手段。所谓职业判断是在过往经验的基础上,结合被投企业的基本情况所作出的一种合理怀疑和推断。简单来说,当我们知晓哪些场景比较容易出现股权代持,我们便可以在核查被投企业时更加有的放矢或者更加有所侧重。那么,哪些场景是股权代持的高发区呢?
一、特殊身份引发的代持
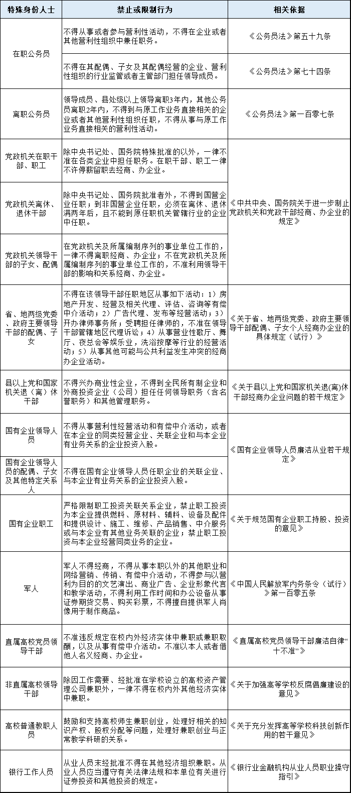
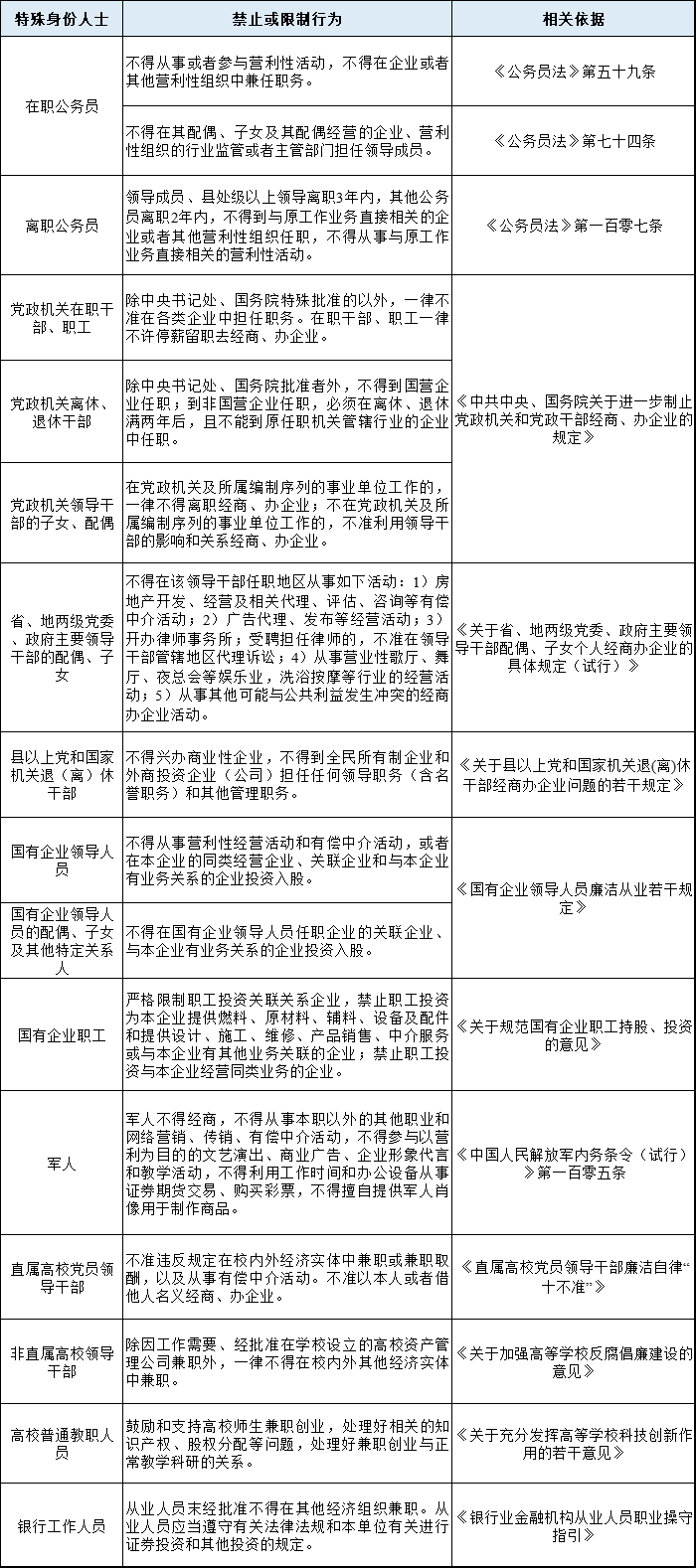
为了避免权力寻租,我国禁止或者限制公务员、党政机关【1】领导干部【2】及其配偶、子女、国企领导及职工、军人、高校领导及教职人员等具有特殊身份的人士从事或者参与营利性活动。当我们通过股东、董监高信息调查表发现被投企业的部分关键人员或其近亲属此前或当下存在特殊身份,我们即应当结合该等人员在被投公司的职务、发挥的作用、持股数量等重点核查其是否代他人持有公司股权或委托他人代自己持有公司股权。若被投企业不仅存在特殊身份人士,而且重大客户中存在行政机关、事业单位等,则应当更加关注其可能存在的股权代持问题。以高校教授团队创业项目为例,因为涉及到实验室科研成果的转化,而该等科研成果往往属于团队整体或部分核心成员的智力结晶,若被投企业的股东仅有团队负责人或个别核心成员,则团队负责人或个别核心成员可能为其他团队成员代持有公司股权。
需要予以说明的是,部分特殊身份人士参与投资或创办企业并非法律法规所禁止,但出于避嫌等考虑,也可能会采用股权代持的方式,例如普通教师兼职创业或普通公务员的近亲属创业。
为便于读者参考,有关禁止或限制特殊身份人士从事或者参与营利性活动的部分规定列示如下:

二、外资相关政策引发的代持
关于外资监管政策引发的股权代持主要包括以下几种情况:一是,此前《中外合资经营企业法》(已废止)不允许境内自然人与外国投资者共同举办中外合资企业,因此,存在境内自然人借用他人境内企业与外国投资者成立合资公司的情况。不过,《外商投资法》2020年1月生效后,不再限制境内自然人与外国投资者合资,出于这一原因设置代持的基本就比较少了;二是,此前外商投资有关法律、法规的规定,外商投资企业享有“两免三减半”的税收优惠,但要求外国投资者的出资比例一般不低于25%,否则适用税制一律按照内资企业处理。由于此项优惠政策的存在,历史上衍生出大量“假外资”企业,这里面便涉及部分外国投资者为境内主体代持股权的问题。不过2008年《企业所得税法》实施后,外商投资企业“两免三减半”的税收优惠政策逐步退出了历史舞台,此类代持动机也就随之消失了;三是,我国长期以来对外商投资实行准入制度,禁止外商投资禁某些行业,限制外商在某些行业达到控股地位。实践中,为了规避外商准入限制,会出现内资为外资代持股权的情况。
上述三种情况,前两种所引发的股权代持具有一定历史色彩,若被投企业历史沿革中存在外资成分,且中方股东出现过更迭或外方股东存在过减资或退出,则应关注该被投企业历史上是否存在过股权代持,如股权代持已清理,是否已清理干净,是否存在股权权属纠纷或潜在纠纷。相较于前两种,第三种情况引发的股权代持可能仍旧活跃在市场中,若被投企业属于外商禁止进入的行业,公司属于纯内资但存在外籍高管甚至外籍创始人;若被投企业为外商限制进入的行业,但外资股东的表决权比例或实际控制力超出其出资比例,则均需要关注该等被投企业是否存在通过代持刻意规避外资准入限制的情形,这种风险是投资人律师一定要进行调查和提示的。
三、规避同业竞争和关联交易引发的代持
IPO注册制试行至全面注册制以来,同业竞争和关联交易占比过高逐渐不再是那么“红线”的问题,但避免同业竞争和过多关联交易还是一件必要的事情。了解资本市场的企业主可能会有意识地对自己的公司和业务进行规划,比如将主业切割一部分放在体外作为“自留地”或者将关联方非关联化后安插到供应商或者客户中,这种安排短期可能确实可以增加企业主的收益,但长远来看,对公司整体持续稳定发展、未来IPO是不利的。当然,投资人也不希望自己投的项目存在这种情况。因此,对于已发展到一定规模且企业主对打造产业链、产业协同有比较高热情的被投企业,投资人律师应注意核查该企业的业务板块全貌,防止企业主通过代持的方式隐藏同业竞争和关联交易。一般来说,只要不是特别高明,无论如何隐藏,都容易在财务和人员独立性上找到蛛丝马迹,这两个方面是投资人律师核查的重要方向。
早期项目,创始人团队大多会集中精力和资源发展主营业务,同业竞争和大量关联交易的发生概率较低,因此,不毕太担心因避免同业竞争和关联交易引发的代持。而中期项目,被投企业已经具备一定规模,则需要根据企业的实际情况对这种代持的可能性给予关注。
上面谈到同业竞争,顺便说一下因竞业限制引发的股权代持。有些早期项目的创始人是从某些“大厂”或知名外企离职的技术人员,他们在创业时可能还处在和老东家约定的竞业限制期限内。因此,这些创始人会通过股权代持的形式成立自己的公司。投资人在面对这种项目时,其实比较容易识别股权代持以及知识产权侵权的风险,而比较难的是对法律风险和商业收益的评估与取舍。
四、引发代持的其他原因
除了前面提到的三大类容易引发股权代持的情况,还有一些相对偶发或具有一定“随意性”的股权代持原因,具体如下:

对于职工持股会、持股人数突破法律限制等导致的代持,一般很少发生在早中期股权股权投资项目中,本文不进行展开。
五、股权代持核查的必要性
前面简单总结了一些可能出现股权代持的场景以及投资人、投资人律师进行核查的切入点。最后,我们想讨论一下股权代持核查的必要性。
投资人一般通过认购增资或购买老股或二者相结合的方式取得被投企业股权,通过认购增资方式取得公司股权,理论上只要确保被投企业增资决议和增资协议的有效性,小股东存在股权代持或者控股股东存在少量股权代持,对投资人取得的股权权属的有效性一般是难以撼动的;通过购买老股方式取得公司股权,相对来说,需要更加关注股权的出让方是否为真实股东、是否有权出让股权。但理论上,若投资人自存在股权代持的控股股东处受让股权,控股股东刨除代持股权后仍足以向投资人转让的,我们认为是不影响控股股东与投资人之间股权转让效力的。
如上所述,一定范围内的股权代持好像并没有那么恐怖?但为何实务中,普遍存在谈“代持”色变的情况呢?可能还是要归结于监管部门对法律法规的理解和适用。注册制之前的《首次公开发行股票并上市管理办法》(已废止)和当前的《首次公开发行股票注册管理办法》都要求,发行人的股份权属清晰,不存在导致控制权可能变更的重大权属纠纷。从字面解释,比较容易理解,发行人的小股东可以存在股权代持,甚至控股股东都可以存在股权代持,只要这个股权代持不会导致控制权可能发生变更或者控制权不清晰就行了。但是作为中介机构,我们偏向于严谨和保守,一般不会去试探监管底线,基本会要求控股股东所持股权不能存在代持。可是监管部门的态度向来是要求中介机构披露发行人历史沿革中的全部股权代持并进行核查,无论这些代持股权是否与控股股东所产生交集。举例而言,显名股东A将3%的股权转让给显名股东B,完全和控股股东C无关,完全不影响发行人的控制权,这又有何要紧呢?但监管部门总会有更多的顾虑,显名股东A和B背后是谁?有没有利益输送,有没有违规造富?这一监管思路在证监会2021年发布的《监管规则适用指引—关于申请首发上市企业股东信息披露》《监管规则适用指引——发行类第2号》中体现得淋漓尽致,该等《指引》要求“发行人应当真实、准确、完整地披露历史沿革中存在股份代持等情形”“中介机构应当关注是否涉及证监会系统离职人员入股的情况,并出具专项说明”,从此便掀起“应查尽查”“一穿到底”的运动。但是这种核查无疑是容易挂一漏万的,一个是很多股东不愿意配合,二个是中介机构不具备严密的核查手段。中介机构尽管是资本市场的看门人,但我们认为,中介机构看的应该是“发行人是否满足发行条件”之门,而不是看“证监离职人员是否存在利用影响力取得不法利益”之门,后者应该是国家司法机关或监察委的职责,他们也更具有执法权和更严密的侦查手段。
说的有点远了。以前,我们更多地作为中介机构或者投资人律师去审视发行人或被投公司,认为全面核查股权代持是非常必要且理所应当的。但在逐渐地站在企业端的法律顾问视角后,我们发现,如果原股东不主动披露,有些股权代持是中介机构或者投资人律师非常难发现的。当然,有些股权代持我们认为确实没那么重要,无论是上市公司还是非上市公司,它的价值应该更多地体现在业务、技术、内部管理、盈利能力上,中小股东或投资人能否取得可观的投资回报和公司有一个或几个小股东有股权代持并没有什么联系。
注释:
【1】依据《中共中央、国务院关于进一步制止党政机关和党政干部经商、办企业的规定》,党政机关,指各级党委机关和国家权力机关、行政机关、审判机关、检察机关以及隶属这些机关编制序列的事业单位。
【2】 依据《中央纪委法规室“两部党内法规”权威答疑(二)》,“党员领导干部”的范围主要包括以下三部分:一是党政机关中的“党员领导干部”,包括党的机关、人大机关、行政机关、政协机关、审判机关、检察机关、各民主党派和工商联机关以及参照公务员法管理的单位中担任各级领导职务和副调研员以上非领导职务的中共党员。二是国有企业中的“党员领导干部”,包括大型、特大型国有和国有控股企业(含国有和国有控股金融企业)中层以上领导人员,中型以下国有和国有控股企业(含国有和国有控股金融企业)领导班子,以及上述企业中其他相当于县处级以上层次的中共党员。三是事业单位中的“党员领导干部”,包括事业单位(未列入参照公务员法管理范围)领导班子和其他六级以上管理岗位的中共党员。此外,已退出上述领导职务、但尚未办理退休手续的中共党员干部也属于党员领导干部的范围。